Developer Guide
- Acknowledgements
- Setting up, getting started
- Design
- Implementation
- Documentation, logging, testing, configuration, dev-ops
- Appendix: Requirements
- Appendix: Instructions for manual testing
- Appendix: Effort
- Appendix: Planned enhancements
Acknowledgements
- Based on the AddressBook-Level3 project created by the SE-EDU initiative.
- UML diagrams generated using PlantUML
- All members of the team were assisted by GitHub Copilot in generating code snippets and debugging errors.
Setting up, getting started
Refer to the guide Setting up and getting started.
Design
.puml files used to create diagrams are in this document docs/diagrams folder. Refer to the PlantUML Tutorial at se-edu/guides to learn how to create and edit diagrams.
Architecture

The Architecture Diagram given above explains the high-level design of the App.
Given below is a quick overview of main components and how they interact with each other.
Main components of the architecture
Main (consisting of classes Main and MainApp) is in charge of the app launch and shut down.
- At app launch, it initializes the other components in the correct sequence, and connects them up with each other.
- At shut down, it shuts down the other components and invokes cleanup methods where necessary.
The bulk of the app’s work is done by the following four components:
-
UI: The UI of the App. -
Logic: The command executor. -
Model: Holds the data of the App in memory. -
Storage: Reads data from, and writes data to, the hard disk.
Commons represents a collection of classes used by multiple other components.
How the architecture components interact with each other
The Sequence Diagram below shows how the components interact with each other for the scenario where the user issues the command delete p/1.

Each of the four main components (also shown in the diagram above),
- defines its API in an
interfacewith the same name as the Component. - implements its functionality using a concrete
{Component Name}Managerclass (which follows the corresponding APIinterfacementioned in the previous point.
For example, the Logic component defines its API in the Logic.java interface and implements its functionality using the LogicManager.java class which follows the Logic interface. Other components interact with a given component through its interface rather than the concrete class (reason: to prevent outside component’s being coupled to the implementation of a component), as illustrated in the (partial) class diagram below.

The sections below give more details of each component.
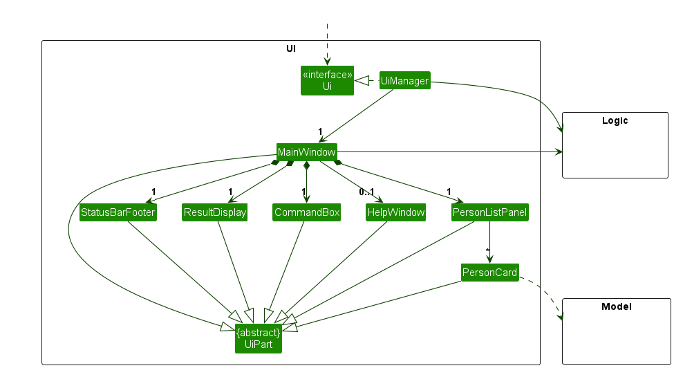
UI component
The API of this component is specified in Ui.java

The UI consists of a MainWindow that is made up of parts e.g.CommandBox, ResultDisplay, PersonListPanel, TeamListPanel, StatusBarFooter etc. All these, including the MainWindow, inherit from the abstract UiPart class which captures the commonalities between classes that represent parts of the visible GUI.
The UI component uses the JavaFx UI framework. The layout of these UI parts are defined in matching .fxml files that are in the src/main/resources/view folder. For example, the layout of the MainWindow is specified in MainWindow.fxml
The UI component,
- executes user commands using the
Logiccomponent. - listens for changes to
Modeldata so that the UI can be updated with the modified data. - keeps a reference to the
Logiccomponent, because theUIrelies on theLogicto execute commands. - depends on some classes in the
Modelcomponent, as it displaysPersonobject and Team object residing in theModel.
Logic component
API : Logic.java
Here’s a (partial) class diagram of the Logic component:

The sequence diagram below illustrates the interactions within the Logic component, taking execute("delete p/1") API call as an example.

DeleteCommandParser should end at the destroy marker (X) but due to a limitation of PlantUML, the lifeline continues till the end of diagram.
How the Logic component works:
- When
Logicis called upon to execute a command, it is passed to anAddressBookParserobject which in turn creates a parser that matches the command (e.g.,DeleteCommandParser) and uses it to parse the command. - This results in a
Commandobject (more precisely, an object of one of its subclasses e.g.,DeleteCommand) which is executed by theLogicManager. - The command can communicate with the
Modelwhen it is executed (e.g. to delete a person).
Note that although this is shown as a single step in the diagram above (for simplicity), in the code it can take several interactions (between the command object and theModel) to achieve. - The result of the command execution is encapsulated as a
CommandResultobject which is returned back fromLogic.
Here are the other classes in Logic (omitted from the class diagram above) that are used for parsing a user command:

How the parsing works:
- When called upon to parse a user command, the
AddressBookParserclass creates anXYZCommandParser(XYZis a placeholder for the specific command name e.g.,AddCommandParser) which uses the other classes shown above to parse the user command and create aXYZCommandobject (e.g.,AddCommand) which theAddressBookParserreturns back as aCommandobject. - All
XYZCommandParserclasses (e.g.,AddCommandParser,DeleteCommandParser, …) inherit from theParserinterface so that they can be treated similarly where possible e.g, during testing.
Model component
API : Model.java

The Model component,
- stores the Mate data i.e., all
Personobjects (which are contained in aUniquePersonListobject) and allTeamobjects (which are contained in aUniqueTeamListobject) in anAddressBookobject. - stores the currently ‘selected’
Personobjects (e.g., results of a search query) as a separate filtered list which is exposed to outsiders as an unmodifiableObservableList<Person>that can be ‘observed’ e.g. the UI can be bound to this list so that the UI automatically updates when the data in the list change. - stores a
UserPrefobject that represents the user’s preferences. This is exposed to the outside as aReadOnlyUserPrefobjects. - does not depend on any of the other three components (as the
Modelrepresents data entities of the domain, they should make sense on their own without depending on other components)
Skill list in the AddressBook, which Person references. This allows AddressBook to only require one Skill object per unique skill, instead of each Person needing their own Skill objects.
Storage component
API : Storage.java

The Storage component,
- can save both Mate data and user preference data in JSON format, and read them back into corresponding objects.
- inherits from both
AddressBookStorageandUserPrefStorage, which means it can be treated as either one (if only the functionality of only one is needed). - depends on some classes in the
Modelcomponent (because theStoragecomponent’s job is to save/retrieve objects that belong to theModel)
Common classes
Classes used by multiple components are in the seedu.address.commons package.
Implementation
This section describes some noteworthy details on how certain features are implemented.
Create Team feature
Implementation
The Create Team feature allows users to form teams by selecting multiple persons from Mate and associating them with a hackathon. This feature is implemented through the CreateTeamCommand class and its associated parser CreateTeamCommandParser.
Key Components:
-
CreateTeamCommand— Creates a team with a team name, hackathon name, and a set of team members. -
CreateTeamCommandParser— Parses user input to extract team name, hackathon name, and person indices. -
Team— Represents a team entity with a name, associated hackathon, and set of members. -
TeamName— Value object representing a valid team name. -
HackathonName— Value object representing a valid hackathon name.
Command Format:
createTeam tn/TEAM_NAME h/HACKATHON_NAME p/INDEX [p/INDEX]...
How the Create Team feature works:
- The user enters a
createTeamcommand with the team name, hackathon name, and indices of persons to add as members. -
AddressBookParserrecognizes thecreateTeamcommand word and delegates parsing toCreateTeamCommandParser. -
CreateTeamCommandParserextracts the team name, hackathon name, and person indices from the input. - A
CreateTeamCommandobject is created with the parsed information. - When executed,
CreateTeamCommandperforms the following:- Validates all person indices against the current filtered person list
- Checks if the team already exists in the model
- Retrieves the
Personobjects corresponding to each valid index - Ensures that none of the selected persons are already part of a team for the specified hackathon
- Creates a new
Teamobject with the specified name, hackathon, and members - Adds the team to the model
- A
CommandResultis returned with a success message containing the team details.
Sequence of Operations:

Given below is an example usage scenario:
-
The user has a list of persons displayed and wants to create a team for “Hackathon 2024” with persons at indices 1 and 3.
-
The user executes
createTeam tn/Development Team h/Hackathon 2024 p/1 p/3. - The command is parsed and
CreateTeamCommandis executed with the following validations:- Check that indices 1 and 3 are within bounds of the filtered person list
- Check if a team with the name “Development Team” already exists
- Retrieve the persons at these indices
- Ensure neither person is already in a team for “Hackathon 2024”
- Create a
Teamobject with name “Development Team”, hackathon “Hackathon 2024”, and the two selected persons
-
The team is added to the model’s team list.
- A success message is displayed showing the created team details.
Error Handling:
The CreateTeamCommand handles several error cases:
-
Missing parameters — If required prefixes (team name, hackathon name, or at least one person index) are missing, the parser throws a
ParseExceptionwith usage instructions -
Invalid person index — If any provided index is out of bounds, a
CommandExceptionis thrown -
Duplicate team — If a team with the same name already exists, a
CommandExceptionis thrown -
Person already in team — If any selected person is already part of a team for the specified hackathon, a
CommandExceptionis thrown
Design considerations:
Aspect: How to identify team members:
-
Alternative 1 (current choice): Use person indices from the currently displayed list.
- Pros: Simple and consistent with other commands (e.g.,
delete,edit). Users can filter the list first, then create teams from visible persons. - Cons: Indices change when the list is filtered, which may confuse users if they don’t realize the list has been filtered.
- Pros: Simple and consistent with other commands (e.g.,
-
Alternative 2: Use unique identifiers (e.g., email or GitHub username).
- Pros: More stable—identifiers don’t change based on display order. Less error-prone when the list is filtered.
- Cons: More verbose for users to type. Requires users to remember or look up exact identifiers.
Aspect: Team uniqueness:
-
Alternative 1: Teams are unique by team name and hackathon name combination.
- Pros: Allows multiple teams with the same name across different hackathons. Reflects real-world usage where team names might be reused.
- Cons: More complex uniqueness check.
-
Alternative 2 (current choice): Teams are unique by team name only.
- Pros: Simpler implementation and uniqueness check.
- Cons: Prevents reusing team names across different hackathons, which is restrictive.
List Teams feature
Implementation
The List Teams feature allows users to view all teams created in Mate. This feature is implemented through the ListTeamsCommand class.
- The user enters a
listTeamscommand. -
AddressBookParserrecognizes thelistTeamscommand word and creates aListTeamsCommandobject. - When executed,
ListTeamsCommandperforms the following:- Retrieves the list of all teams from the model.
- Updates the filtered team list in the model to show all teams.
- A
CommandResultis returned with a message indicating that all teams are being listed.
The following sequence diagram illustrates the interactions within the system when a user executes a list teams command:

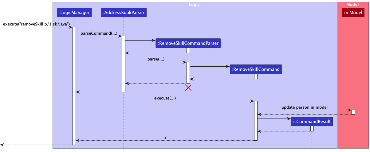
Remove Skill feature
Implementation
The Remove Skill feature allows users to remove a specific skill from a person’s profile. This is useful when a person’s skill set changes or when a skill was added by mistake. The feature is implemented through the RemoveSkillCommand class and its associated parser RemoveSkillCommandParser.
Key Components:
-
RemoveSkillCommand— Removes a specified skill from a person at a given index. -
RemoveSkillCommandParser— Parses user input to extract the person’s index and the skill name to be removed.
Command Format:
removeSkill p/INDEX sk/SKILL [sk/SKILL]...
How the Remove Skill feature works:
The sequence diagram below illustrates the interactions within the system when a user executes a remove skill command:

- The user enters a
removeSkillcommand with the person’s index and the skill name to remove. -
AddressBookParserrecognizes theremoveSkillcommand word and delegates parsing toRemoveSkillCommandParser. -
RemoveSkillCommandParserextracts the index and skill name from the input. - A
RemoveSkillCommandobject is created with the parsed information. - When executed,
RemoveSkillCommandperforms the following:- Validates the person index against the current filtered person list.
- Retrieves the person at the specified index.
- Checks if the person has the specified skill.
- Creates a new
Personobject with the skill removed. - Updates the person in the model.
- A
CommandResultis returned with a success message.
Parser Integration:
- The command word
removeSkillis recognized inAddressBookParser. - Arguments are parsed by
RemoveSkillCommandParser, which expects an index and a skill name separated by a space.
Error Handling:
- If the index is invalid, an error message is shown.
- If the skill does not exist for the person, an error message is shown.
[Proposed] Undo/redo feature
Proposed Implementation
The proposed undo/redo mechanism is facilitated by VersionedAddressBook. It extends AddressBook with an undo/redo history, stored internally as an addressBookStateList and currentStatePointer. Additionally, it implements the following operations:
-
VersionedAddressBook#commit()— Saves the current address book state in its history. -
VersionedAddressBook#undo()— Restores the previous address book state from its history. -
VersionedAddressBook#redo()— Restores a previously undone address book state from its history.
These operations are exposed in the Model interface as Model#commitAddressBook(), Model#undoAddressBook() and Model#redoAddressBook() respectively.
Given below is an example usage scenario and how the undo/redo mechanism behaves at each step.
Step 1. The user launches the application for the first time. The VersionedAddressBook will be initialized with the initial address book state, and the currentStatePointer pointing to that single address book state.

Step 2. The user executes delete p/5 command to delete the 5th person in the address book. The delete command calls Model#commitAddressBook(), causing the modified state of the address book after the delete p/5 command executes to be saved in the addressBookStateList, and the currentStatePointer is shifted to the newly inserted address book state.

Step 3. The user executes add n/David … to add a new person. The add command also calls Model#commitAddressBook(), causing another modified address book state to be saved into the addressBookStateList.

Model#commitAddressBook(), so the address book state will not be saved into the addressBookStateList.
Step 4. The user now decides that adding the person was a mistake, and decides to undo that action by executing the undo command. The undo command will call Model#undoAddressBook(), which will shift the currentStatePointer once to the left, pointing it to the previous address book state, and restores the address book to that state.

currentStatePointer is at index 0, pointing to the initial AddressBook state, then there are no previous AddressBook states to restore. The undo command uses Model#canUndoAddressBook() to check if this is the case. If so, it will return an error to the user rather
than attempting to perform the undo.
The following sequence diagram shows how an undo operation goes through the Logic component:

UndoCommand should end at the destroy marker (X) but due to a limitation of PlantUML, the lifeline reaches the end of diagram.
Similarly, how an undo operation goes through the Model component is shown below:

The redo command does the opposite — it calls Model#redoAddressBook(), which shifts the currentStatePointer once to the right, pointing to the previously undone state, and restores the address book to that state.
currentStatePointer is at index addressBookStateList.size() - 1, pointing to the latest address book state, then there are no undone AddressBook states to restore. The redo command uses Model#canRedoAddressBook() to check if this is the case. If so, it will return an error to the user rather than attempting to perform the redo.
Step 5. The user then decides to execute the command list. Commands that do not modify the address book, such as list, will usually not call Model#commitAddressBook(), Model#undoAddressBook() or Model#redoAddressBook(). Thus, the addressBookStateList remains unchanged.

Step 6. The user executes clear, which calls Model#commitAddressBook(). Since the currentStatePointer is not pointing at the end of the addressBookStateList, all address book states after the currentStatePointer will be purged. Reason: It no longer makes sense to redo the add n/David … command. This is the behavior that most modern desktop applications follow.

The following activity diagram summarizes what happens when a user executes a new command:

Design considerations:
Aspect: How undo & redo executes:
-
Alternative 1 (current choice): Saves the entire address book.
- Pros: Easy to implement.
- Cons: May have performance issues in terms of memory usage.
-
Alternative 2: Individual command knows how to undo/redo by
itself.
- Pros: Will use less memory (e.g. for
delete, just save the person being deleted). - Cons: We must ensure that the implementation of each individual command are correct.
- Pros: Will use less memory (e.g. for
Documentation, logging, testing, configuration, dev-ops
Appendix: Requirements
Product scope
Target user profile:
- designed for hackathon participants across the technical spectrum — from developers,designers, and data scientists to product managers, domain experts, and non-technical contributors(e.g. UX, marketing, business)
- comfortable with GitHub and command-line tools
- prefer typing over graphical interfaces
Value proposition: Mate helps students quickly find the right hackathon teammates by surfacing peers based on skills and proficiency. With a simple CLI-first interface and color-coded skill tags, students can instantly discover, connect, and form balanced teams without wasting time on endless networking
User stories
Priorities: High (must have) - * * *, Medium (nice to have) - * *, Low (unlikely to have) - *
| Priority | As a … | I want to … | So that I can… |
|---|---|---|---|
* * * |
student | search for peers by programming language | quickly find potential teammates with matching skills. |
* * * |
student | create a team from selected contacts | form balanced teams for hackathons |
* * * |
student | edit members of an existing team | adjust team composition as needed |
* * * |
student | view color-coded skill tags | quickly assess a person’s proficiency level |
* * * |
student | search for multiple skills at once | find students with overlapping technical expertise |
* * * |
student | add my own skills to my profile | let others discover me for team formation |
* * |
student | search by GitHub username | I can review their past projects before contacting them. |
* * |
student | search for people by telegram username | directly connect with someone I already know |
* |
student | save profiles as favorites | easily revisit promising teammates later |
Use cases
(For all use cases below, the System is Mate and the Actor is the user, unless specified otherwise)
Use case: Delete a person
MSS
- User requests to list persons
- Mate shows a list of persons
- User requests to delete a specific person in the list
-
Mate deletes the person
Use case ends.
Extensions
-
2a. The list is empty.
Use case ends.
-
3a. The given index is invalid.
-
3a1. Mate shows an error message.
Use case resumes at step 2.
-
Use case: Remove a person from a hackathon team
- User requests to list teams
- Mate shows a list of teams
- User requests to remove a specific person from a specific team
-
Mate removes the person from the team
Use case ends.
Extensions
-
2a. The list is empty.
Use case ends.
-
3a. The given team or person is invalid.
-
3a1. Mate shows an error message.
Use case resumes at step 2.
-
-
3b. The person is not part of the team.
-
3b1. Mate shows an error message.
Use case resumes at step 2.
-
-
4a. The user wants to indicate that the person is not interested in joining a team for the hackathon.
- 4a1. User requests to indicate that the person is not interested in joining a team for the hackathon.
-
4a2. Mate confirms the indication.
Use case ends.
Non-Functional Requirements
- Should work on any mainstream OS as long as it has Java
17or above installed. - Should be able to hold up to 1000 persons without a noticeable sluggishness in performance for typical usage.
- A user with above average typing speed for regular English text (i.e. not code, not system admin commands) should be able to accomplish most of the tasks faster using commands than using the mouse.
- Data should be stored locally in a human-editable file (JSON) so that advanced users can directly edit or back up the data.
- Data file must not exceed 10 MB in size under normal use (≈ 1000 contacts with details).
- Should provide useful error messages when invalid commands are entered, without crashing the system.
- Should start up within 3 seconds on a standard laptop.
- Should not require an internet connection for normal usage (offline-first).
- The system should be portable (able to run as a standalone JAR without additional dependencies beyond Java).
- Source code should be maintainable by future developers with minimal onboarding, following clean code conventions and including developer documentation.
Glossary
- Mainstream OS: Windows, Linux, Unix, MacOS
- Offline-first: A design principle where the system does not require an internet connection for normal usage; all features work locally.
- Private contact detail: A contact detail that is not meant to be shared with others
Appendix: Instructions for manual testing
Given below are instructions to test the app manually.
Launch and shutdown
-
Initial launch
-
Download the jar file and copy into an empty folder
-
Double-click the jar file Expected: Shows the GUI with a set of sample contacts. The window size may not be optimum.
-
-
Saving window preferences
-
Resize the window to an optimum size. Move the window to a different location. Close the window.
-
Re-launch the app by double-clicking the jar file.
Expected: The most recent window size and location is retained.
-
Deleting a person
-
Deleting a person while all persons are being shown
-
Prerequisites: List all persons using the
listcommand. Multiple persons in the list. -
Test case:
delete p/1
Expected: First contact is deleted from the list. Details of the deleted contact shown in the status message. Timestamp in the status bar is updated. -
Test case:
delete p/0
Expected: No person is deleted. Error details shown in the status message. Status bar remains the same. -
Other incorrect delete commands to try:
delete,delete p/x,...(where x is larger than the list size)
Expected: Similar to previous.
-
-
Deleting a person after a find command
-
Prerequisites:
find k/java -
Test case:
delete p/1
Expected: First person in the filtered list is deleted from Mate. Details of the deleted contact shown in the status message. Timestamp in the status bar is updated. -
Test case:
delete p/0
Expected: No person is deleted. Error details shown in the status message. Status bar remains the same. -
Other incorrect delete commands to try:
delete,delete p/x,...(where x is larger than the filtered list size)
Expected: Similar to previous.
-
Creating a team
-
Creating a team from selected persons in the list
-
Test case:
createTeam tn/Alpha Team h/Hackathon 2024 p/1 p/2
Expected: Team “Alpha Team” for “Hackathon 2024” is created with persons at index 1 and 2 as members. Details of the created team shown in the status message. Timestamp in the status bar is updated. -
Test case:
createTeam tn/Beta Team h/Hackathon 2024 p/0 p/x(where x is larger than the list size)
Expected: No team is created. Error details shown in the status message. Status bar remains the same.
-
-
Creating a team with duplicate name
-
Prerequisites: Create a team named “Alpha Team” for “Hackathon 2024” with persons at index 1 and 2 as members using the command
createTeam tn/Alpha Team h/Hackathon 2024 p/3 p/4. -
Test case:
createTeam tn/Alpha Team h/Hackathon 2024 p/3 p/4
Expected: No team is created. Error details shown in the status message indicating that the team already exists. Status bar remains the same.
-
-
Creating a team for a hackathon with person already participating in hackathon
-
Prerequisites: Create a team named “Alpha Team” for “Hackathon 2024” with persons at index 1 and 2 as members, using the command
createTeam tn/Alpha Team h/Hackathon 2024 p/1 p/2(if not already created). -
Test case:
createTeam tn/Gamma Team h/Hackathon 2024 p/2 p/3
Expected: No team is created. Error details shown in the status message indicating that person at index 2 is already participating in “Hackathon 2024”. Status bar remains the same.
-
Removing a person from a team
-
Removing a person from a team
-
Prerequisites: Create a team named “Alpha Team” for “Hackathon 2024” with persons at index 1 and 2 as members using the command
createTeam tn/Alpha Team h/Hackathon 2024 p/1 p/2(if not already created). -
Test case:
removeFromTeam tn/Alpha Team p/1
Expected: Person at index 1 is removed from team “Alpha Team”. Details of the updated team shown in the status message. Timestamp in the status bar is updated. -
Test case :
removeFromTeam tn/Alpha Team p/3
Expected: No person is removed. Error details shown in the status message indicating that person at index 3 is not a member of team “Alpha Team”. Status bar remains the same.
-
Appendix: Effort
-
While AB3 primarily deals with the person object in the model component, Mate extends this functionality by introducing a team object. The team object encapsulates a collection of person objects, allowing users to group individuals based on shared skills and hackathon participation. This extension required significant modifications to the model component to accommodate team management features, including creating, listing, and modifying teams.
-
Additionally, several of the new commands introduced like
addToTeamandremoveFromTeamrequired careful handling of the relationships between persons and teams, as there was a bidirectional association that needed to be maintained. -
Other commands like
createTeamalso required deliberation on what should be allowed, such as preventing duplicate team names for the same hackathon and ensuring that a person cannot be added to multiple teams for the same hackathon.
Appendix: Planned enhancements
Team size: 5
- Allow users to view both individual list and team list side by side in the UI.
- This would enable users easily reference person indexes or team names when editing individual or team details.
- Allow different persons to have the same name and duplicate team names for different hackathons.
- This would reflect real-world scenarios where multiple individuals may share the same name, and teams may reuse names across different events.
- Improve the specificity of error messages e.g. createTeam error message should specify which fields are missing.
- This would be more convenient to users as they will know the specific error for their input.
- Add confirmation before executing the
clearcommand.- This would prevent accidental data loss by ensuring that users explicitly confirm their intention to clear all data.
- Show list of commands when
helpcommand is executed, instead of only providing the link to the user guide.- This would provide users with a quick reference to available commands and their usage, enhancing user experience.
- Allow users to find by level of skill instead of just skill name.
- This would enable users to search for individuals based on proficiency levels, facilitating the formation of balanced teams.
- Improve duplicate detection for teams. Currently, “NUSHacks”, “NUS Hacks”, and “NUS Hacks” are treated as different hackathons.
- Implementing a more robust duplicate detection mechanism would help maintain data integrity and prevent confusion.
- Provide users with an OR search option. The current
findcommand uses an AND search by default (to find an exact search in the context of finding hackathon teammates).- An OR search option would allow users to retrieve results even if he or she only matches some of the search criteria.
- Provide short forms alternatives for commonly used commands.
- This would enhance user convenience by allowing quicker command entry.
- Allow user to add or remove multiple persons to/from a team in one command.
- This would streamline the process of managing team memberships, especially for larger teams.